近日,公司袁宏博副教授和邢成芬教授在解析三维(3D)微环境下细胞-基质力学交互作用方面取得重要突破。研究成果以“Synthetic fibrous hydrogels as a platform to decipher cell-matrix mechanical interactions”为题,于4月3日通过直接投稿方式(DirectSubmission)发表在国际顶级期刊《美国国家科公司院刊》(PNAS)。这是球天下体育首次以第一通讯单位在PNAS发表学术论文。
在体内,细胞生存于一个充满细胞外基质(ECM)的三维微环境中。细胞与其周围的ECM存在着紧密的双向相互作用:细胞不仅能够感知ECM的生物化学信号并不断探测和响应外部微环境机械物理力学特性;同时,细胞通过分泌新生蛋白、机械重塑ECM来主动改变微环境力学特征,从而产生复杂的细胞-基质力学交互作用。这种动态相互作用在细胞迁移、组织发育、再生、稳态以及病理变化中发挥关键作用。但是,由于天然ECM材料性质复杂,可调性和可修饰性差,难以探索力学因素对细胞-基质相互作用中的影响规律及其作用机制。

动画1. 细胞与PIC水凝胶相互作用构建自己的“小房子”。红色代表PIC凝胶网络;绿色代表细胞。
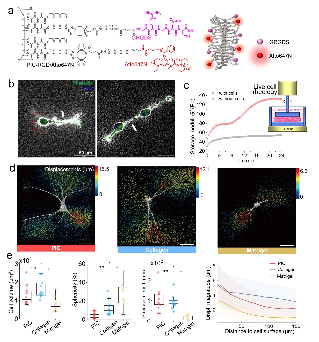
水凝胶是体外模拟构建生物组织微环境的一种重要材料。但是,与大多数人工水凝胶相比,天然ECM并非单纯的线性弹性材料,它们表现出更为复杂的非线性力学性质,包括应力刚化(非线性弹性行为),机械可塑性以及具有时间依赖性的粘弹性(应力松弛)等,从而形成一个动态的力学环境,指导细胞发展。在本工作中,我们基于拥有非线性力学性质和纤维状结构的螺旋聚异腈多肽(Polyisocyanopeptides, PIC)仿生水凝胶(图1a),在人工合成材料中实现了细胞-基质的双向相互作用的重建及表征。从动画1可以看出,随着时间延长,细胞不断地与PIC凝胶网络相互作用,诱导基质重塑,形成密实化的微环境,为自己建造了一个“小房子”。荧光成像表明,细胞能够诱导周围的PIC网络结构发生密实化和定向排列(白色和红色箭头),甚至介导细胞间的机械通讯(图1b)。在此基础上,本工作针对PIC水凝胶开发了活细胞流变(Live-cell rheology)(图1c)、无需荧光微珠的牵引力显微镜技术(Bead-free TFM)(图1d)及其分析软件,利用上述技术研究了细胞诱导的基质刚化和长距离力学传输等细胞-基质交互作用。此外,通过改变PIC水凝胶的应力刚化性质,调控细胞行为及其与基质的相互作用。最后,系统对比了PIC水凝胶与胶原蛋白(Collagen)和基质胶(Matrigel)等天然细胞外基质在调控细胞行为方面的应用(图1e)。总之,本工作系统性展示了PIC水凝胶的仿生性和可控性,有望在组织工程、再生医学和生物力学研究领域中发挥独特作用。

图1. (a)PIC的化学结构式及GRGDS和荧光染料Atto647N功能化修饰(左),螺旋结构示意图(右);(b)细胞诱导PIC发生基质重塑、纤维定向排列及密实化(红色和白色箭头),以介导细胞间机械通讯。(c)活细胞流变表征细胞诱导基质刚度增加;(d)TFM技术表征细胞在PIC水凝胶和重组天然胶原蛋白水凝胶及Matrigel基质中诱导的基质位移(彩色箭头);(e)不同水凝胶中的细胞形貌和细胞牵引力传输距离比较。
袁宏博副教授是本文第一作者兼通讯作者,邢成芬教授为共同作者,比利时鲁汶大学Susana Rocha教授和荷兰奈梅亨大学Paul Kouwer教授为共同通讯作者。球天下为第一通讯单位。该课题得到了中国国家自然科学基金委、深圳市科创委、欧盟地平线2020玛丽居里项目、欧洲分子生物学会、比利时自然科学基金委等科技项目的资助。近年来,袁宏博副教授在细胞外基质的复杂非线性力学性质探索,仿生智能水凝胶体系构建和细胞生物力学研究领域积累了大量的经验和基础,2019年入选欧盟第七研究框架“玛丽•居里学者”人才计划,2020年获得欧洲分子生物学组织(EMBO)短期访问学者计划,并获得河北省优秀青年科学基金和河北省高层次留学引进人才资助。
文章链接:https://www.pnas.org/doi/10.1073/pnas.2216934120
图文:张晓晨 审核:张轶